Tool of the Month
Gemini's New "nano-banana" Model
Google’s Gemini Banana model is here —> a creative, fast, and versatile AI designed to supercharge your projects. Think of it as your brainstorming partner, research assistant, and idea generator rolled into one.
Why students will love it:
Think faster: Generate crisp summaries, study plans, or quick answers in seconds.
Get creative: Draft essays, design concepts, or even campaign slogans with fresh angles.
Stay focused: Organize your notes, highlight key points, and auto-structure long documents.
Experiment boldly: From fun memes to serious research support, Banana adapts to your needs.
Pro Tip: Try combining your class notes with Gemini’s image editing turn complex topics into clean infographics, flashcards, or even aesthetic study posters in seconds.
Fun fact: Our launch poster for this month was made entirely using the Banana model!
Try it here: Gemini
Your Resource Center
7 Cold DMs That Actually Worked 90% of the Time
Our Founder curated this list through which she got replies from founders, recruiters, alumni, mentors and more. Her LinkedIn post with this resource reached 2 Lakh plus impressions, we are sharing you this list at Passionett Pulse.
Career Highlight of the Month
Data Analytics

Why this is exciting right now:
Data is called the “new oil”, every company from Swiggy to Amazon to Banks relies on insights from data to make better decisions. Data Analysts turn raw numbers into stories, strategies, and smarter products. And guess what? Many Data Analysts start right from college projects, without needing a PhD in stats.
Think data is only for math geniuses? Nope. With free tools and beginner-friendly courses, you can start exploring right now.
How to explore it while still in college:
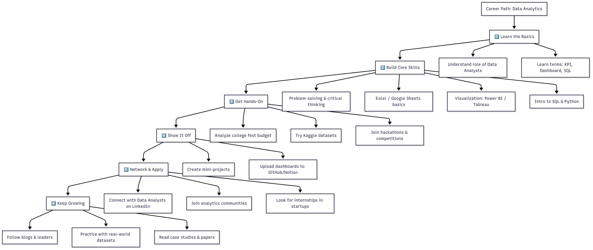
1️⃣ Learn the basics – Understand what Data Analysts actually do: collect, clean, and interpret data. Watch YouTube tutorials, learn basic terms like KPIs, dashboards, and SQL.
2️⃣ Build core skills –
Problem-solving & critical thinking (what does this data really mean?)
Excel/Google Sheets for analysis
Visualization skills (charts that tell a story)
Awareness of tools like SQL, Python, Power BI, or Tableau
3️⃣ Get hands-on –
Analyze your college fest’s budget vs. spend
Take a dataset from Kaggle and build a simple dashboard
Join hackathons or data case competitions
4️⃣ Show it off –
Create 2–3 mini projects (dashboards, charts, reports)
Upload to GitHub or share screenshots in a Notion/portfolio
5️⃣ Network & apply –
Connect with Data Analysts on LinkedIn
Join data science & analytics communities
Look for internships in startups or APM/Data Analyst programs
6️⃣ Keep growing –
Read blogs like Towards Data Science
Follow analytics leaders online
Keep practicing with real-world datasets
TASK OF THE MONTH
🔎 #PassionettDAChallenge
Post on LinkedIn about one interesting dataset you’ve come across (it can be from Kaggle, government portals, sports stats, or even your college canteen sales).
👉 Share 1–2 insights you discovered by analyzing it — it could be a simple chart, a surprising trend, or a practical takeaway.
Tag @Passionett and use the hashtag #PassionettDAChallenge.
The top 3 posts will be invited to join Passionett’s Editorial Team for the next newsletter — working alongside us to craft stories, insights, and tools for thousands of students.
This is your chance to:
Learn by doing
Build your LinkedIn presence
Showcase your analytical thinking
Collaborate directly with Passionett’s core team
📅 Deadline: 10th September, 2025
We can’t wait to see your insights!
Your Space to Learn, Build, and Belong.
Passionett MVP is Live

Build Portfolios That Speak Louder Than Degrees.
7-Day Passionett Portfolio Sprint
Selected Students
Aastha Gulati
Hari Charan
Yatharth Maheshwari
Adrika
Shahryar Ahmed
Tansu Gangopadhyay
Gayathri Sai Vemula
Choudhary Manish
Samruddhi
Sohal Katre
Khudaija Harmain
Ask us
Student Question Answered
Question: “I’m not from a top college. Will that hurt my chances of getting good opportunities?”
Answer: Not at all, what matters more is what you do with the opportunities around you. Recruiters care about skills and proof of work, not just college names.
Start by building a small portfolio: join collaborative projects on Passionett, contribute to open-source, or volunteer your skills for a local NGO or startup. Then showcase your work on LinkedIn or GitHub with clear outcomes (“designed a website that reached 5,000+ users”).
When you focus on outcomes and learning, your college name becomes just one line on the résumé, your work speaks louder.
That’s it for this edition of Passionett Pulse.
Keep learning, keep building, and keep cheering each other on — your next big opportunity might be closer than you think. 🌟

Share your biggest takeaway from this newsletter on LinkedIn and tag us (#PassionettPulse), we will repost it— we might feature your quote in our next edition, along with your name and profile link. [Maybe a coffee from us too?]
— The Passionett Team



